145㎡三居现代简约风格金地南湖艺境
发布时间:
2021年06月11日
小区:金地南湖艺境 面积:145㎡ 户型:三居 风格:现代简约风格
设计说明
整体方案以实用,舒适为主调,大面积采用暖色的木地板及浅色的墙面给人一种温馨的感觉,房间内采用中央空调以及环绕音响设备,布局设计了简单的造型吊顶,起到美观和点光源的作用,电视墙考虑设计为墙板加石材的方式,整体效果简单大气。
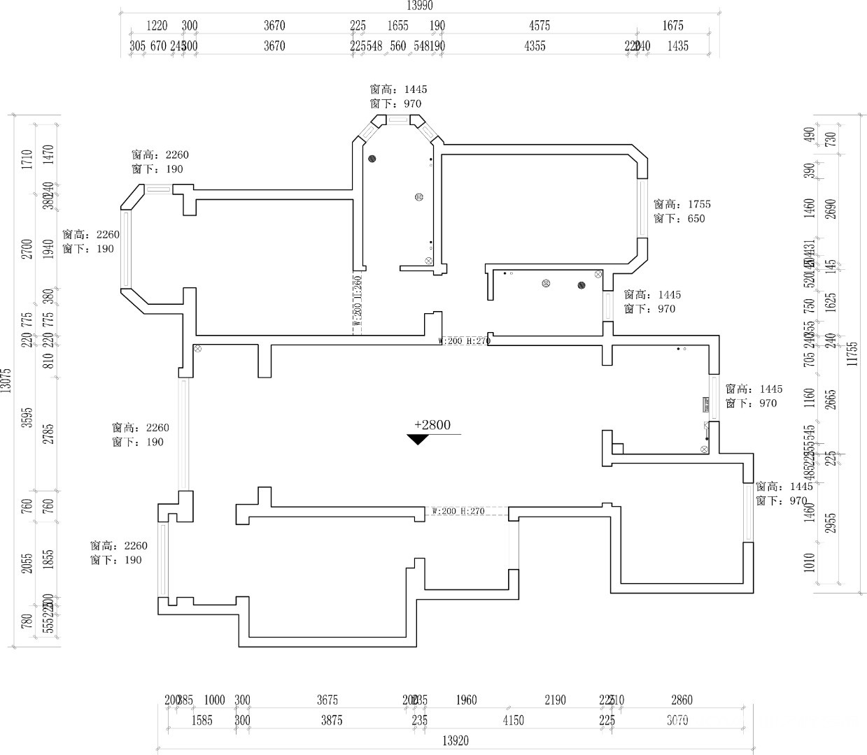
户型图

餐厅

书房

卫生间


卧室

客厅


玄关

儿童房





京公安网备11010502040911