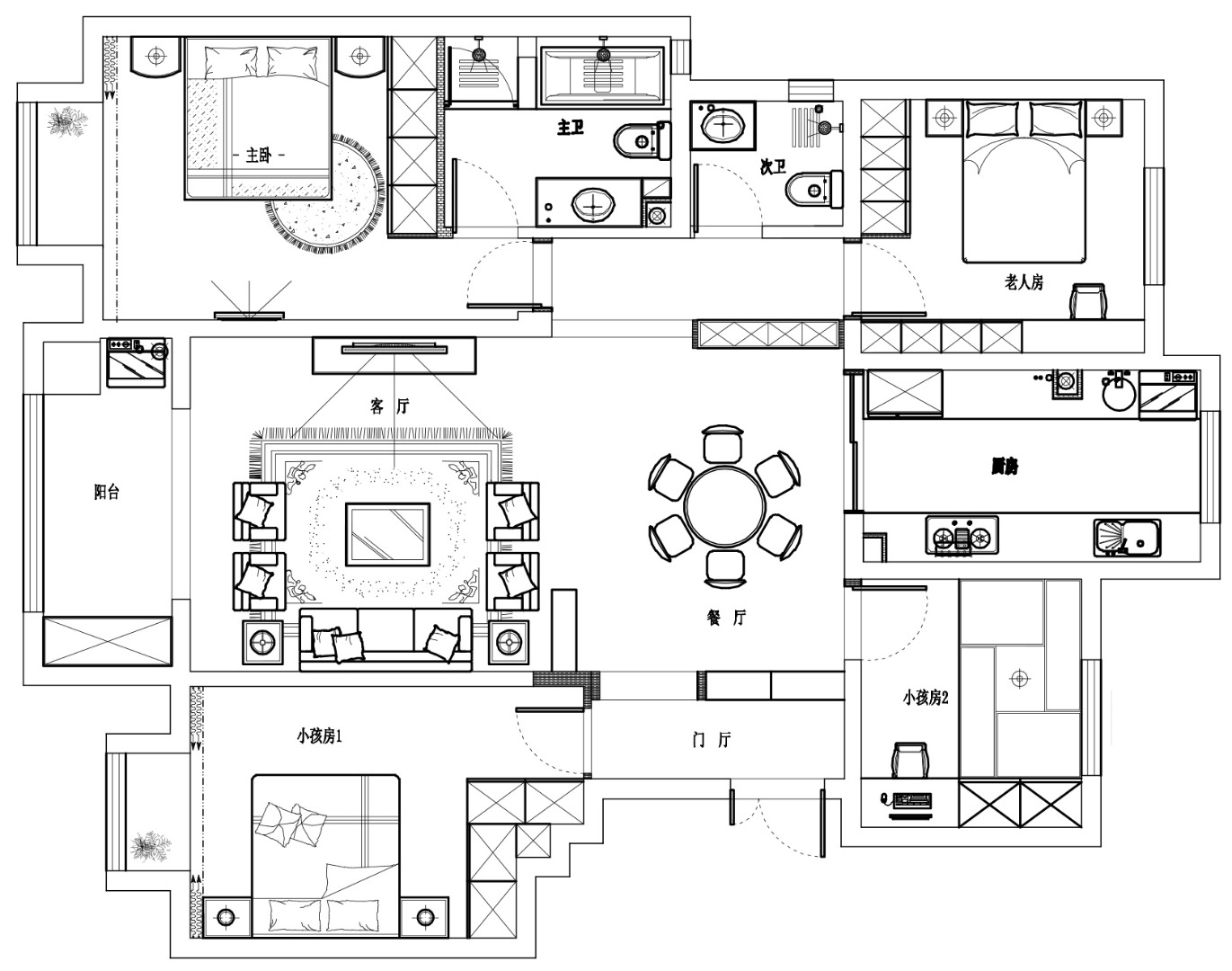
120㎡四居简欧风格龙湖香醍西岸
发布时间:
2018年01月21日
小区:龙湖香醍西岸 面积:120㎡ 户型:四居 风格:简欧风格
设计说明
简欧风格强调以华丽的装饰、浓烈的色彩、精美的造型达到华贵的装饰效果。客厅用家具和软装饰来营造整体效果,深色的像木和枫木家具,色彩鲜艳的布艺窗帘,精美的油画,制作精良的雕塑工艺品,都是本案简欧客厅里的主角。壁灯自然不可或缺,它被安置在空间的交汇处,又与四
户型图

客厅



餐厅

卧室





京公安网备11010502040911